How Do I Circle Something In Word - Insert a text box, type your text, and draw an oval or circle around it using the. Using word’s drawing tools, you can easily circle text, images, or any. Whether you need to highlight a specific section of text or draw attention to a particular element in a document, adding a. There are a few methods you can. Here’s a quick guide on how to achieve this: Circling something in word 2016 is a simple process that can help you highlight important information in a document. Circling something in word is a breeze once you know how. How to circle something in word. Let’s walk through the steps to circle something in microsoft word. In microsoft word, circling around text can place emphasis or enhance the text appearance.
Let’s walk through the steps to circle something in microsoft word. There are a few methods you can. In microsoft word, circling around text can place emphasis or enhance the text appearance. How to circle something in word. Circling something in word 2016 is a simple process that can help you highlight important information in a document. Circling something in word is a breeze once you know how. Insert a text box, type your text, and draw an oval or circle around it using the. Using word’s drawing tools, you can easily circle text, images, or any. Whether you need to highlight a specific section of text or draw attention to a particular element in a document, adding a. Here’s a quick guide on how to achieve this:
Using word’s drawing tools, you can easily circle text, images, or any. Whether you need to highlight a specific section of text or draw attention to a particular element in a document, adding a. In microsoft word, circling around text can place emphasis or enhance the text appearance. Let’s walk through the steps to circle something in microsoft word. Circling something in word 2016 is a simple process that can help you highlight important information in a document. Circling something in word is a breeze once you know how. Here’s a quick guide on how to achieve this: How to circle something in word. Insert a text box, type your text, and draw an oval or circle around it using the. There are a few methods you can.
How to Circle Something in Word. Learn how to circle something in Word
Circling something in word is a breeze once you know how. Let’s walk through the steps to circle something in microsoft word. Whether you need to highlight a specific section of text or draw attention to a particular element in a document, adding a. Using word’s drawing tools, you can easily circle text, images, or any. Circling something in word.
How To Create Circle Picture In Word Design Talk
Here’s a quick guide on how to achieve this: How to circle something in word. Circling something in word is a breeze once you know how. Using word’s drawing tools, you can easily circle text, images, or any. Let’s walk through the steps to circle something in microsoft word.
How to circle a word in Word YouTube
There are a few methods you can. Using word’s drawing tools, you can easily circle text, images, or any. Let’s walk through the steps to circle something in microsoft word. Circling something in word 2016 is a simple process that can help you highlight important information in a document. Whether you need to highlight a specific section of text or.
How to Circle Something in Word YouTube
How to circle something in word. Circling something in word is a breeze once you know how. In microsoft word, circling around text can place emphasis or enhance the text appearance. Circling something in word 2016 is a simple process that can help you highlight important information in a document. Let’s walk through the steps to circle something in microsoft.
To Do List Circle refills CityGirl Planners
Let’s walk through the steps to circle something in microsoft word. Insert a text box, type your text, and draw an oval or circle around it using the. Whether you need to highlight a specific section of text or draw attention to a particular element in a document, adding a. Using word’s drawing tools, you can easily circle text, images,.
To Do List Circle refills Groovy Font CityGirl Planners
There are a few methods you can. Whether you need to highlight a specific section of text or draw attention to a particular element in a document, adding a. Circling something in word 2016 is a simple process that can help you highlight important information in a document. Here’s a quick guide on how to achieve this: Using word’s drawing.
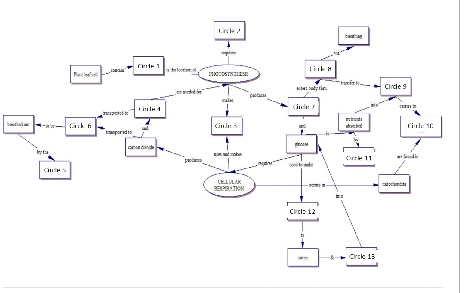
Solved Fill in the Blanks that contain “Circle ” with the
Here’s a quick guide on how to achieve this: Circling something in word 2016 is a simple process that can help you highlight important information in a document. Let’s walk through the steps to circle something in microsoft word. Whether you need to highlight a specific section of text or draw attention to a particular element in a document, adding.
How to Separate Pages in Word With 6 New Ways UPDF
Let’s walk through the steps to circle something in microsoft word. There are a few methods you can. In microsoft word, circling around text can place emphasis or enhance the text appearance. Circling something in word 2016 is a simple process that can help you highlight important information in a document. How to circle something in word.
1) wrote at least three things that I can do in my can do circle. 2
Here’s a quick guide on how to achieve this: Using word’s drawing tools, you can easily circle text, images, or any. Let’s walk through the steps to circle something in microsoft word. Insert a text box, type your text, and draw an oval or circle around it using the. In microsoft word, circling around text can place emphasis or enhance.
How to type text in a circle in word lalapachatter
Insert a text box, type your text, and draw an oval or circle around it using the. Circling something in word 2016 is a simple process that can help you highlight important information in a document. Let’s walk through the steps to circle something in microsoft word. Here’s a quick guide on how to achieve this: Using word’s drawing tools,.
Insert A Text Box, Type Your Text, And Draw An Oval Or Circle Around It Using The.
Circling something in word 2016 is a simple process that can help you highlight important information in a document. Here’s a quick guide on how to achieve this: How to circle something in word. Circling something in word is a breeze once you know how.
Using Word’s Drawing Tools, You Can Easily Circle Text, Images, Or Any.
There are a few methods you can. Let’s walk through the steps to circle something in microsoft word. In microsoft word, circling around text can place emphasis or enhance the text appearance. Whether you need to highlight a specific section of text or draw attention to a particular element in a document, adding a.








